mXsync
mXsync est un logiciel installé séparément de mXrap qui facilite la sauvegarde, la restauration et la mise à niveau du dossier racine du site. Ce système de gestion des dossiers racines permet aux applications nouvelles et améliorées de circuler facilement et rapidement vers les sites.
À propos de mXsync
Les applications mXrap peuvent être codées de manière souple par des chercheurs et des ingénieurs basés sur site en utilisant un certain nombre d'outils polyvalents codés en dur développés par nos ingénieurs logiciels. Cela permet aux techniques développées dans les dernières recherches d'être livrées à l'industrie très rapidement, dans une interface facile à utiliser.
Les données et les paramètres des applications mXrap sont conservés dans ce qu'on appelle le dossier racine. Chaque site sponsor utilisant mXrap a son propre dossier racine qui comprend des éléments tels que les fichiers d'enquête, les données sismiques, les données d'instrumentation et les paramètres d'application spécifiques au site.
Les applications peuvent changer régulièrement ; un nouveau calcul est ajouté à un tableau ; une nouvelle série est ajoutée à un graphique ou une nouvelle application est ajoutée pour surveiller les lectures d'instrumentation. Tous ces changements sont effectués en modifiant le contenu du dossier racine.
Pourquoi avons-nous besoin de mXsync ?
mXsync est la solution logicielle de l'ACG à quelques problèmes :
- maintenir le dossier racine à jour avec les derniers outils de l'ACG
- fusionner les mises à jour avec les modifications du site
- sauvegarder et restaurer les versions précédentes du dossier racine
- partager les fichiers racines avec des tiers (pour le dépannage et voir ce que le site peut voir)
Avant mXsync, il n'y avait pas de système de sauvegarde et de restauration (sauf si le site en implémentait un) et la mise à niveau des racines était un processus difficile. Auparavant, les mises à niveau des racines n'avaient pas été effectuées très souvent, en raison du long processus de téléchargement de l'ensemble du dossier racine sur un site de transfert de fichiers, du téléchargement de la racine et de la fusion manuelle des fichiers à l'ACG, puis du transfert vers le site. La compression et le téléchargement des dossiers racines (souvent jusqu'à 10 Go) prennent beaucoup de temps. Le partage de grands dossiers la première fois peut être simple, mais pour les grands dossiers qui changent légèrement au fil du temps, il est difficile de compresser et de télécharger uniquement les modifications (et de fusionner les modifications de plusieurs sources).
Les solutions existantes telles que le stockage en nuage, Git et apt-get ne s'appliquent qu'à certains sous-problèmes, mais aucun système existant ne correspond entièrement à la situation de mXrap.
Que fait mXsync ?
Sauvegarde et restauration
mXsync peut stocker des sauvegardes dans le dossier racine. Les versions précédentes du dossier racine peuvent être restaurées à partir des sauvegardes. Les sauvegardes sont stockées sous forme de fichiers compressés qui ne contiennent que les modifications de la racine entre les versions pour économiser de l'espace. Les sauvegardes sont également téléchargées sur le serveur ACG comme emplacement de stockage secondaire. Le contenu du dossier racine inclus dans les sauvegardes est configuré manuellement lors du téléchargement initial, mais cela n'a généralement pas besoin d'être modifié. Le processus normal de sauvegarde et de téléchargement est un simple processus « en un clic ».
Maintenir la racine à jour
Les dossiers racines contiennent plusieurs applications de diverses parties, mais l'auteur de chaque application peut apporter des modifications et des améliorations qui doivent être transférées à chaque racine. Si le site n'a pas apporté de modifications, le processus de transfert est simple, les mises à jour sont simplement déplacées vers la racine du site. Dans mXsync, l'auteur télécharge les modifications de l'application sur le serveur ACG. Chaque utilisateur peut alors voir qu'il y a des mises à jour disponibles. Le processus de mise à niveau est un simple processus « en un clic ». Une sauvegarde est automatiquement déclenchée avant la mise à niveau.

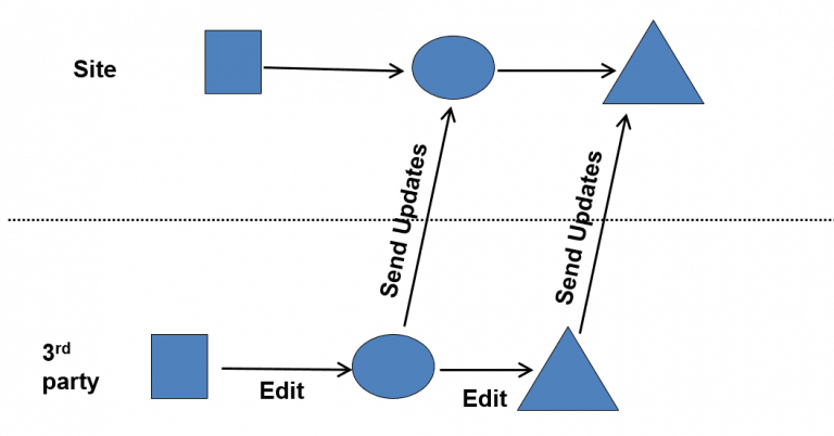
Fusion des mises à jour
Lorsque des modifications sont apportées à la fois par le site et par un tiers (par exemple, l'ACG), les modifications doivent être fusionnées. Le tiers souhaité doit être ajouté par le site à la liste d'autorisation et une fenêtre de chat doit être ouverte pour discuter de la mise à jour avec le tiers. mXsync fusionnera automatiquement deux versions d'une application sauf si le même fichier a été modifié par les deux parties (c'est-à-dire un conflit). Les conflits doivent être traités individuellement. Un correctif est ajouté par le tiers et livré via la fenêtre de chat. Les fichiers et les captures d'écran peuvent également être envoyés avec les messages via la fonction de chat.

Comment fonctionne mXsync ?
mXsync est installé sur un ordinateur ayant accès à Internet et au dossier racine du site. Un nouveau projet est ajouté pour référencer le dossier racine, les dossiers et fichiers qui seront inclus dans les sauvegardes par défaut sont sélectionnés, et le projet est enregistré sur le serveur pour la sauvegarde et le téléchargement.
Concernant la sécurité, tous les téléchargements, téléchargements et messages se font via le web et peuvent communiquer via les serveurs proxy Internet standard du site. Aucune modification ne peut être apportée au dossier racine ou au réseau de l'hôte sans action directe du côté de l'hôte. Il n'y a aucun moyen pour les tiers de se connecter à distance et d'apporter des modifications.
Documentation
🔼 Sauvegardes par défaut
L'équipe mXrap vous demandera souvent d'effectuer une "sauvegarde par défaut" lors de la fourniture d'une assistance, ou si vous ajoutez de nouvelles applications. Cela nous permet de travailler sur votre racine dans le même état que celui que vous utilisez, de sorte que tous les paramètres ou personnalisations sont visibles pour nous. Il est recommandé d'effectuer régulièrement des sauvegardes par défaut, car cela facilite l'identification ou l'annulation de tout changement qui pourrait causer des problèmes. Nous recommandons qu'un seul appareil soit utilisé pour gérer le dossier racine dans mXsync afin d'éviter toute confusion. Cet appareil doit être connecté à mXsync et serait responsable de l'exécution de toutes les sauvegardes et de l'application des correctifs.
🔽 Télécharger une racine
Saviez-vous que vous pouvez télécharger des dossiers racines à partir de mXsync ? Nous avons téléchargé un dossier racine pour la mine « Unicorn Gold », qui est semi-fictive et utilise des ensembles de données mis à disposition pour la recherche à partir de sites qui ont fermé. Les données peuvent être utiles pour la formation, les démonstrations, les projets de recherche, ou simplement par curiosité. Vous pourriez même vouloir télécharger la racine Xgames... à des fins professionnelles bien sûr.
🫚 Modification de l'accès root
Utilisez mXsync pour ajouter et supprimer facilement des utilisateurs de vos racines mXrap.
🩹 Correctifs
Application d'un correctif